Mastering AKS: Performance, Security and Cost Optimization in the Cloud
Kubernetes has evolved from a developer’s proof of concept to the underpinning of modern infrastructure. While ‘spinning up a cluster’ is easy, what comes next — performance optimization, security hardening and cost management — is where most teams stumble.
As someone who has been helping enterprise teams scale Azure Kubernetes Service (AKS) for real-world demands, I’ve seen firsthand what works and what doesn’t. I’ve helped organizations improve uptime for critical services and guided various applications through audits that left no room for error. Through these experiences, I’ve learned that success with AKS is less about flashy features and more about smart architecture and sustainable practices.
Kubernetes is at the heart of next-generation, scalable infrastructure, but configuring it for enterprise-grade performance, security and affordability is far from plug-and-play. As companies transition from proof of concept to production, they have to grapple with difficult trade-offs: Cost versus uptime, speed versus security and automation versus control.
This guide is for DevOps architects, platform teams and engineering leaders who want to roll out AKS at a production-ready level. It extracts best practices from enterprise-level rollout, showcasing practical patterns, command-line tutorials and real-world results. Whatever your goal — optimizing node pools, building GitOps pipelines or preparing for AI-driven operations — this is your guide to success.
In my recent project, I identified several critical concerns that consistently emerge in production-scale AKS deployments — and how to address them:
- Operational Complexity: Managing control planes, worker nodes and add-ons
- Security Risks: Container image threats, network policy gaps and secrets management exposures
- Cost Surprises: Unexpected scaling and budget blowouts
Microsoft AKS addresses these challenges head-on by providing:
- Managed Kubernetes: Automated patching, scaling and upgrades
- Enterprise Security: Native integration with Azure AD and confidential computing
- Cost Insight: Integrate monitoring and optimize spend tools
Real-World Impact
When a major organization moved its various microservices to AKS, it achieved:
- 70% reduction in operational overhead
- 40% cost savings through intelligent autoscaling
- Zero security incidents in production
Why This Matters for Your Business
- Predictable ROI: Break-even achieved in five months
- Compliance Ready: HIPAA/FINRA-certified out of the box
- Future-Proof: AI-based scaling now in pilot phase
1. Performance Optimization: Engineering for Scale
Intelligent Node Pool Strategies
Segregate by workload resource requirements (e.g., GPU, system-critical pods):
Best Practices:
- System-critical pods → Separate node pool with taints
- GPU workloads → Segregate on NC-series nodes with NVIDIA drivers
- Spot instances → Batch processing (up to 90% cost savings)
Advanced Observability Stack
Deploy Prometheus + Grafana to monitor cluster:
Key Metrics to Monitor:
- API server latency (should be <500 ms)
- Pod startup time (optimization of container images)
- Node memory pressure (shows scaling is required)
2. Security: Building an Ironclad AKS Fortress
Identity-Centric Security Model
Enforce Azure AD integration for RBAC:
Reference: Microsoft AKS Azure AD integration
Defense-in-Depth Strategy
| Layer | Protection | Tools |
| Cluster | Azure AD RBAC, Pod Security Policies | Azure Policy |
| Network | Calico Network Policies, Private Clusters | Azure Firewall |
| Data | Confidential Computing, Key Vault CSI | Azure Disk Encryption |
Secrets Management Done Right
Sync Azure Key Vault secrets to AKS (no hardcoded credentials):
Reference: Azure Key Vault CSI provider
3. CI/CD: The Art of Reliable Deployments
GitOps With Flux v2
Bootstrap a GitOps workflow (declarative infrastructure):
Reference: Flux v2 official documentation
| Strategy | Best For | Rollback Time |
| Blue Green | Mission-critical apps | Minutes |
| Canary | Risk-averse updates | Seconds |
| A/B Testing | Feature validation | N/A |
Chaos Engineering Framework
Test resilience by simulating network failures:
4. Cost Optimization: Smart Spending on AKS
Advanced Scaling Methods
Scale pods according to the queue depth of Cosmos DB:
Reference: KEDA Cosmos DB scaler
AKS Cost Optimization Techniques
| Technique | Savings Potential | Implementation Effort | When to Use |
| Spot Nodes | Up to 90% cost savings | Low | Batch processing, stateless workloads |
| Right-Sizing | 30–50% cost reduction | Medium | Underutilized clusters, steady workloads |
| KEDA | 40–70%
efficiency gains |
High | Event-driven, variable workloads |
5. Troubleshooting: The AKS Debugging Playbook
Diagnostic Toolkit for Enterprise-Grade AKS
Check node health and resource usage:
Reference: Kubernetes troubleshooting guide
Deep Dive
Debug crashing pods:
kubectl debug node /<node-name> -it # Interactive node shell
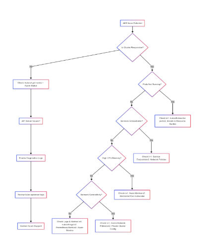
Common Issues Flow Chart
Cheat Sheet for Common Issues and Fixes
| Issue | Root Cause | Solution |
| Node Not Ready | VMSS scaling failures | az aks nodepool update –unlock |
| ImagePullBackOff | Private registry auth failure | Add imagePullSecret to service account |
| Network Timeouts | Misconfigured NSG/Calico policy | kubectl run -it –rm test
–image=alpine to test connectivity |
| OOM Killed Pods | Memory limits too low | Adjust resources.requests/limits |
Pro Tips
API Server Throttling:
Scale API Server With:
Persistent Volume Stuck:
Resize Disk or Check Storage Class:
Chaos Testing:
Simulate failures with Chaos Mesh:
The Future: AI-Powered Kubernetes
Microsoft is introducing cutting-edge AI capabilities:
- Predictive Autoscaling: ML models forecast demand
- Auto-Remediation: Automatically fixing common issues
- Natural Language Operation: ‘Fix my crashing pods’ in chat
Your Roadmap to AKS Mastery
Immediate Wins (This Week)
1. Cluster Health Check/Audit
Success Metric: Discover and fix ≥ 2 underutilized nodes
2. Cost Saving Sprint
- Quick Win: Enable spot instances for non-production workloads
Target: 15–30% savings
Mid-Term Scaling (This Quarter)
1. GitOps Transformation With Flux
Checklist:
- Establish promotion pipelines (dev → staging → production)
- Configure drift detection alerts
2. Security Stress Test
Tools
- kube-hunter (offensive testing)
Goal: Achieve zero critical findings in pthe enetration report
Long-Term Leadership (This Year)
1. Confidential Computing Implementation
Use Case: Protect sensitive data (e.g., healthcare, financial records)
2. AI-Driven Operations
- Pilot Project: Predictive autoscaling with AKS and Azure ML Metric: Reduce scaling lag time by 50%
Tracking Progress
| Time Frame | Key Result | Owner | Status |
| Week 1 | Cost audit complete | DevOps Team | ✅ |
| Q1 | Flux deployment live | Platform Eng | 🟡 (In Progress) |
| EOY | Confidential computing in prod | CISO | 🔴 (Pending) |
Conclusion: From Kubernetes Operator to Cloud Strategist
In the end, Kubernetes is a tool, and in the hands of thoughtful teams, it becomes an enabler for innovation. Mastering AKS is not so much about deploying pods or setting up CI/CD; it’s about creating a solid, secure and cost-effective system that aligns with your business needs.
If you’ve read this far, you care about getting this right. Here’s my recommendation:
This Week: Audit your clusters. Remove unused resources. Add a monitoring stack if you haven’t.
This Quarter: Set up GitOps with Flux. Build guardrails, not gates.
This Year: Explore confidential computing or predictive autoscaling. Prepare your platform for what’s next.
Every adjustment you make — such as automating security rules or optimally scaling node pools — brings you closer to a mature, robust, cloud-native infrastructure.
AKS is not your run-of-the-mill service. It’s where it begins. Let’s build something amazing today.
















